宁夏大学动物科技学院马云教授团队联合西北农林科技大学动物科技学院雷初朝教授/陈宁博副教授团队在Nature子刊《Scientific Data》(IF=6.9,5年IF=8.7)发表题为“Genome assembly and structural variations of Guyuan cattle”的研究论文。已毕业博士研究生刘爽(宁夏大学/宁夏师范大学)、硕士研究生阎卉萱(西北农林科技大学)、博士研究生刘源(宁夏大学)为本文共同第一作者。

宁夏固原六盘山地区沟壑纵横,传统养牛业依赖“能爬山、耐粗饲、耐粗饲”的本地黄牛。研究团队在分析国际参考基因组ARS-UCD1.2时发现,这一标准基因组并不能全面代表中国西部本土黄牛的遗传特征。作为南方与北方黄牛的“过渡型”,固原黄牛长期缺乏专属的高质量基因组。因此,无法精准挖掘固原黄牛“爬坡能力、耐粗饲、抗病性”的遗传特征,更难以在育种芯片中留住珍贵的“乡土基因”。面对这一空白,宁夏大学、西北农林科技大学、宁夏师范大学等单位组成研究团队,决定为固原黄牛绘制首张“全景基因组和结构变异图谱”。
研究团队首先采集固原市35.34°N、105.28°E的一头成年固原黄牛公牛颈静脉血,用CTAB-QIAGEN法提取超高分子量DNA;随后利用PacBio Sequel II平台HiFi模式产出91.15 Gb读长(QV 70.99,准确率>99.99%),结合hifiasm+RagTag流程,将725条contig(contig N50 85.27 Mb)锚定到30条染色体,得到2.86 Gb无冗余组装Guyuan_Btau_1.0,其中16条染色体实现“零缺口”。BUSCO评估显示单拷贝同源基因完整度94.00%,Compleasm达98.67%,蛋白编码基因成功迁移98.96%,重复序列占比47.09%。

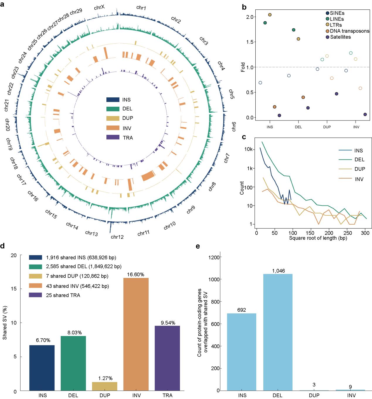
为捕捉可能影响固原黄牛性状的“大片段”遗传变异,研究团队进一步对来自同一区域的10头固原黄牛公牛开展Oxford Nanopore全基因组测序。通过长读长技术,共检测到65,273个结构变异(SV),累计长度达40.37Mb;其中有4,849个结构变异在10头牛中共享,总长度达3.15Mb。基于这些共享SV,研究团队重点筛选并可视化验证了一个位于IGF2BP2基因第二内含子的1,290bp缺失突变,相较国际参考基因组ARS-UCD1.2在固原黄牛中表现出一致性。该缺失位点与代谢调控密切相关,为解析固原黄牛适应性与生产性状的遗传基础提供了重要线索。

原文链接://www.nature.com/articles/s41597-025-06120-3